Parallel Minimum Distance Query Among Convex Meshes
visit our detailed project report:
link poster pdf code
What is this
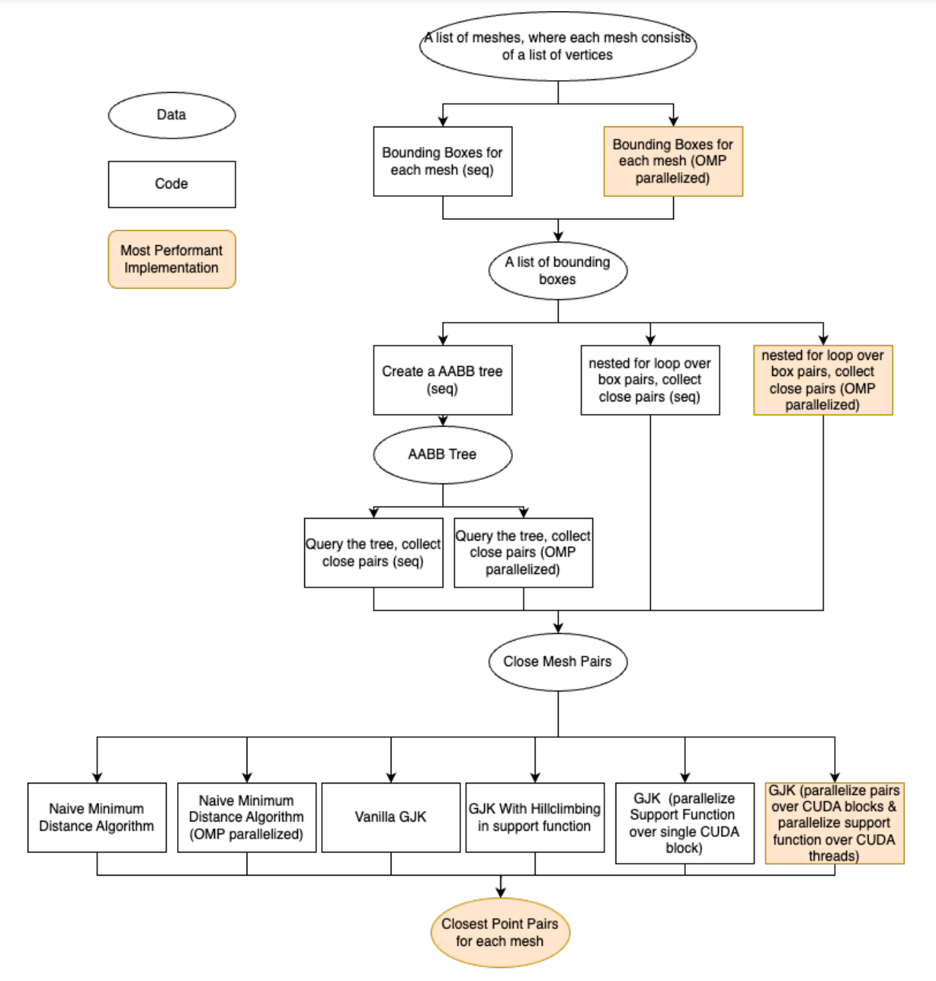
We present a parallel approach to measure the closest distance between 3D convex shapes, an important task in computer graphics and robotics. It uses two specialized computing methods, CUDA and OpenMP, to make this process faster and more efficient.
The Naive Approach

Our Optimized, Parallel Approach

The Performance Advantage

Why this work may be useful
This work has already proved useful in computing minimum distance among convex objects as a subroutine in The Convex Feasible Set Algorithm, significantly sped up its real-time performance.
Why this work may not be useful
In scenarios where there are only a small number of objects, the benefits of parallel implementation are not fully realized due to the inherent sequential nature of the Gilbert-Johnson-Keerthi (GJK) algorithm.
Verdict: Already Useful